9处!长治这些交通技术监控设备启用
     2022-07-14 15:17 2066

长治市公安局交通警察支队

发布公告

对市区重启2处交通技术监控设备

和新增7处交通技术监控设备地点等信息

进行公示公告


 关于重启和新增交通技术监控的公告


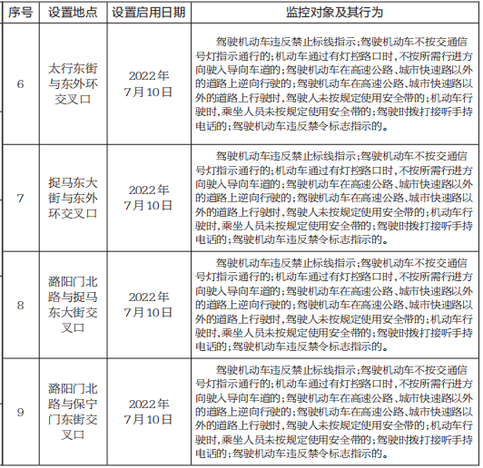
为切实加强道路交通安全,规范道路通行秩序,提高道路通行能力,全力保障广大群众安全,根据《中华人民共和国行政处罚法》和《道路交通安全违法行为处理程序规定》以及《关于监控设备设置地点向社会公布规定》相关规定,现依法对长治市公安局交警支队一大队辖区重启2处交通技术监控设备和新增7处交通技术监控设备地点等信息进行公示公告,请广大群众自觉遵守交通法律法规,全力维护道路交通安全。 


长治市公安局交通警察支队

2022年7月14日

图片图片


来源:上党晚报

图片图片

图片

声明:在长治刊载此文是出于传递更多信息之目的。图片版权归原作者所有,仅作分享之用,如果分享内容侵犯您的版权或者所标来源非第一原创,请联系我们审核处理。 信息网络传播视听节目许可证 104320038 互联网新闻信息服务许可证 14120190009 违法和不良信息举报邮箱 czqmt2018@163.com

相关新闻

山西将新建疫苗批签发机构 7月21日开始正式招标

7.14 1126

省直事业单位招聘16日开始面试

7.14 989

《山西省中医药条例》将于8月1日起正式施行

7.14 1189

在长治

为长治人定制的APP

打开APP